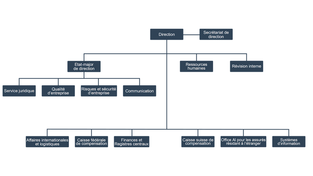
Organigramme et Direction
Comité de direction
Jean-Luc Morchetti
Directeur
Directeur
Markus Odermatt
Responsable de l'Etat-major de direction EMD
Responsable de l'Etat-major de direction EMD
Jean-Marc Hug
Responsable des Ressources humaines RH
Responsable des Ressources humaines RH
David Simms
Responsable du Service de Révision interne SRI
Responsable du Service de Révision interne SRI
Florian Vouilloz
Chef de la division Affaires internationales et logistiques AIL
Chef de la division Affaires internationales et logistiques AIL
Andrea Steiner
Gérante de la Caisse fédérale de compensation CFC
Gérante de la Caisse fédérale de compensation CFC
Stéphane Bossel
Chef de la division Finances et Registres centraux FRC et suppléant du directeur
Chef de la division Finances et Registres centraux FRC et suppléant du directeur
Susan Flückiger
Cheffe de la division Caisse suisse de compensation CSC et suppléante du directeur
Cheffe de la division Caisse suisse de compensation CSC et suppléante du directeur
Alexandre Emmanouilidis
Chef de division de l'Office AI pour les assurés résidant à l'étranger OAIE
Chef de division de l'Office AI pour les assurés résidant à l'étranger OAIE
Serge Kottmann
Chef de la division Systèmes d'information SI
Chef de la division Systèmes d'information SI










