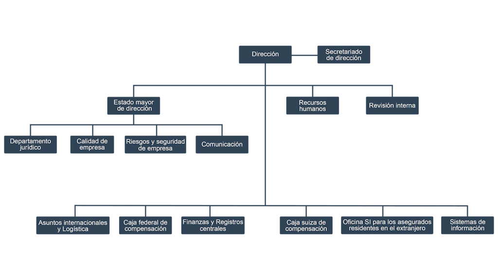
Organigrama y Dirección
Comité de gestión
Jean-Luc Morchetti
Director
Director
Markus Odermatt
Jefe del Estado mayor de dirección EMD
Jefe del Estado mayor de dirección EMD
Jean-Marc Hug
Responsable de los Recursos humanos RH
Responsable de los Recursos humanos RH
David Simms
Jefe de la Revisión interna
Jefe de la Revisión interna
Florian Vouilloz
Jefe de la División Asuntos internacionales y logística AIL
Jefe de la División Asuntos internacionales y logística AIL
Andrea Steiner
Administradora de la Caja federal de compensación CFC
Administradora de la Caja federal de compensación CFC
Stéphane Bossel
Chef de la division Finances et Registres centraux FRC y suplente del director
Chef de la division Finances et Registres centraux FRC y suplente del director
Susan Flückiger
Jefe de la División Caja suiza de compensación CSC y suplente del director
Jefe de la División Caja suiza de compensación CSC y suplente del director
Alexandre Emmanouilidis
Jefe de la División Oficina SI para los asegurados residentes en el extranjero OAIE
Jefe de la División Oficina SI para los asegurados residentes en el extranjero OAIE
Serge Kottmann
Jefe de la División Sistemas de información SI
Jefe de la División Sistemas de información SI










