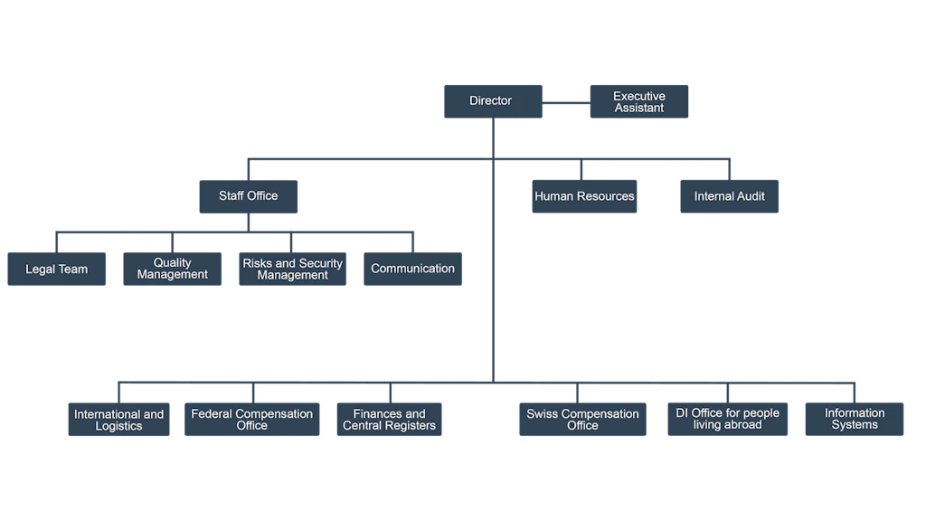
Organisation chart and Management
Management Committee
Jean-Luc Morchetti
Director
Director
Markus Odermatt
Head of Staff Office SO
Head of Staff Office SO
Jean-Marc Hug
Head of Human Resources HR
Head of Human Resources HR
David Simms
Head of Internal Revision IR
Head of Internal Revision IR
Florian Vouilloz
Head of the Division International and Logistics IL
Head of the Division International and Logistics IL
Andrea Steiner
Manager of the Federal Compensation Office FCO
Manager of the Federal Compensation Office FCO
Stéphane Bossel
Head of the Division Finances and Central Registers FCR and Deputy Director
Head of the Division Finances and Central Registers FCR and Deputy Director
Susan Flückiger
Head of the Division Swiss Compensation Office SCO and Deputy Director
Head of the Division Swiss Compensation Office SCO and Deputy Director
Alexandre Emmanouilidis
Head of the Division of the DI Office for people living abroad OAIE
Head of the Division of the DI Office for people living abroad OAIE
Serge Kottmann
Head of the Division Information System IS
Head of the Division Information System IS










